• Hey Guest,

    We wanted to share a quick update with the community.

    Our public expense ledger is now live, allowing anyone to see how donations are used to support the ongoing operation of the site.

    👉 View the ledger here

    Over the past year, increased regulatory pressure in multiple regions like UK OFCOM and Australia's eSafety has led to higher operational costs, including infrastructure, security, and the need to work with more specialized service providers to keep the site online and stable.

    If you value the community and would like to help support its continued operation, donations are greatly appreciated. If you wish to donate via Bank Transfer or other options, please open a ticket.

    Donate via cryptocurrency:

    Bitcoin (BTC):
    Ethereum (ETH):
    Monero (XMR):
phoebie467

phoebie467

My flame's already gone out
Mar 17, 2024
91
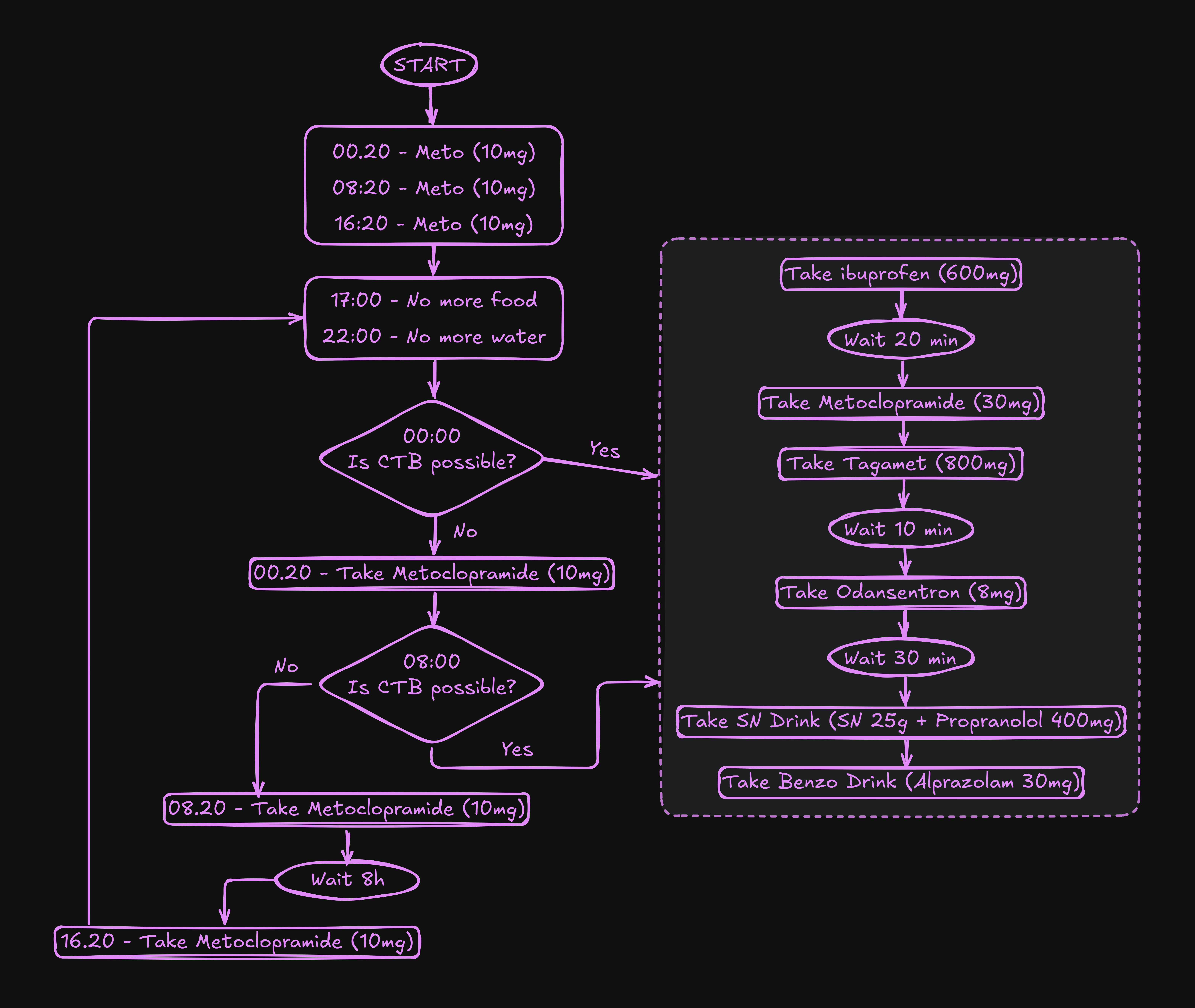
I intend to start the cycle below today:

026dFlK.png


----------------------------

0.20am - Take metoclopramide (10mg)
8.20am - Take metoclopramide (10mg)
16.20pm - Take metoclopramide (10mg)

17:00pm - Start fasting (no more food)
22.00pm - No more water

0.00am - Is it CTB safe now?
- if yes, take ibuprofen (600mg) (could I fit 2mg of Alprazolam here?)
- If not, take metoclopramide (10mg) and try again at 8.00am

0.20am - Take metoclopramide (30mg) + tagamet (800mg)
0.30am - Take odansentron (orodispersible, 8mg)
0.30am - Prepare 3 SN Drinks and Benzo Drink
1.00am - SN Drink (Water 50ml + SN 25g + Propranolol 400mg)
1.00am - Benzo Drink (Alprazolam, dissolved in water, 30mg)

8.00am - Is it CTB safe now?
- if yes, take ibuprofen (600mg) (could I fit 2mg of Alprazolam here?)
- If not, continue taking metoclopramide every 8 hours and try again at 0.00am

8.20am - Take metoclopramide (30mg) + tagamet (800mg)
8.30am - Take odansentron (orodispersible, 8mg)
8.30am - Prepare 3 SN Drinks and Benzo Drink
9.00am - Take SN Drink (Water 50ml + SN 25g + Propranolol 400mg)
9.00am - Benzo Drink (Alprazolam, dissolved in water, 30mg)

----------------------------

Summary, I'm going to take meto (10mg) until I find a CTB opportunity. There are two opportunities in a 24-hour period, the first at 00:00 and the second at 8am. I know it's not a good idea to try CTB at 8am, but my parents have seen me change day for night several times. So if they see me going to bed at 8am, they won't mind. They won't disturb me for at least two hours, I can take advantage of that.

I initially didn't intend to include ibuprofen in the protocol, because I'm not sure it would increase the chances of vomiting. If I add ibuprofen, it won't increase the chances of vomiting, can I take a 2mg tablet of alprazolam with it?

What would you change in my SN protocol?
 

Attachments

  • snprotocol.png
    2 MB · Views: 0
Last edited:
  • Like
  • Love
Reactions: darksouls, beseechgod, sadlittleman32 and 3 others
S

shame

Student
Jul 17, 2024
120
I intend to start the cycle below today:

View attachment 149316

----------------------------

0.20am - Take metoclopramide (10mg)
8.20am - Take metoclopramide (10mg)
16.20pm - Take metoclopramide (10mg)

17:00pm - Start fasting (no more food)
22.00pm - No more water

0.00am - Is it CTB safe now?
- if yes, take ibuprofen (600mg) (could I fit 2mg of Alprazolam here?)
- If not, take metoclopramide (10mg) and try again at 8.00am

0.20am - Take metoclopramide (30mg) + tagamet (800mg)
0.30am - Take odansentron (orodispersible, 8mg)
0.30am - Prepare 3 SN Drinks and Benzo Drink
1.00am - SN Drink (Water 50ml + SN 25g + Propranolol 400mg)
1.00am - Benzo Drink (Alprazolam, dissolved in water, 20mg)

8.00am - Is it CTB safe now?
- if yes, take ibuprofen (600mg) (could I fit 2mg of Alprazolam here?)
- If not, continue taking metoclopramide every 8 hours and try again at 0.00am

8.20am - Take metoclopramide (30mg) + tagamet (800mg)
8.30am - Take odansentron (orodispersible, 8mg)
8.30am - Prepare 3 SN Drinks and Benzo Drink
9.00am - Take SN Drink (Water 50ml + SN 25g + Propranolol 400mg)
9.00am - Benzo Drink (Alprazolam, dissolved in water, 30mg)

----------------------------

Summary, I'm going to take meto (10mg) until I find a CTB opportunity. There are two opportunities in a 24-hour period, the first at 00:00 and the second at 8am. I know it's not a good idea to try CTB at 8am, but my parents have seen me change day for night several times. So if they see me going to bed at 8am, they won't mind. They won't disturb me for at least two hours, I can take advantage of that.

I initially didn't intend to include ibuprofen in the protocol, because I'm not sure it would increase the chances of vomiting. If I add ibuprofen, it won't increase the chances of vomiting, can I take a 2mg tablet of alprazolam with it?

What would you change in my SN protocol?
Will your parents be at home?
 
  • Like
Reactions: Praestat_Mori and phoebie467
U

Unspoken7612

Arcanist
Jul 14, 2024
469
Conventional wisdom is that you shouldn't take ibuprofen on an empty stomach, but apparently that's no longer considered the case. That said, if you have a history of gastrointestinal issues then you probably shouldn't - especially given you don't want an irritated stomach when you take SN.

I generally think simpler is probably better, but if you're working off an established guide then you'll probably be fine.

Never sure what to say in response to posts like this, but if you're sure you want to die then I hope you get the outcome you want.
 
  • Like
Reactions: Praestat_Mori and phoebie467
phoebie467

phoebie467

My flame's already gone out
Mar 17, 2024
91
Will your parents be at home?

Yes, if they are, I'll make them think I couldn't sleep at night and that I'm going to start sleeping right then, so they'll have a reason not to mess with me for a few hours.

This will only be problematic if the "death snore" is too loud.

Conventional wisdom is that you shouldn't take ibuprofen on an empty stomach, but apparently that's no longer considered the case. That said, if you have a history of gastrointestinal issues then you probably shouldn't - especially given you don't want an irritated stomach when you take SN.

I generally think simpler is probably better, but if you're working off an established guide then you'll probably be fine.

Never sure what to say in response to posts like this, but if you're sure you want to die then I hope you get the outcome you want.

Thank you for your words. Yes, I really want to die, the problem is that I can't set an exact day, so I'll have to take a little risk, taking advantage of the few hours I have alone.
 
  • Like
Reactions: Praestat_Mori
N

nasigoreng99

Member
Aug 23, 2024
97
Hope you found peace in eternal sleep, my friend đź’›
Good luck
 
  • Like
Reactions: darksouls
happysunnydayy

happysunnydayy

if your doing FSH hit me up
Mar 18, 2025
119
He's passed away ?
 
nobodycaresaboutme

nobodycaresaboutme

maybe my English kinda sucks
Jun 30, 2025
701
Last seen Sep 30, 2024

Wherever you are, I hope you've found peace.
 

Similar threads

C
Replies
8
Views
848
Suicide Discussion
SDB
S
C
Replies
1
Views
451
Suicide Discussion
Rogue_Gendarme
Rogue_Gendarme
Krillinjo69
Replies
10
Views
441
Suicide Discussion
yourlocalprotist
Y
born2win
Replies
3
Views
500
Suicide Discussion
imontheloose
imontheloose
chelpus
Replies
36
Views
4K
Suicide Discussion
kk13
K